addcn 數字科技
中文
EN
addcn 數字科技
數字旗下網站總會員數
1600萬人
members of ADDCN:
16 million people
addcn 數字科技
×
數字旗下網站總會員數
1600萬人
ADDCN members:
16 million
EN
中文
Investor Relations
Corporate Governance
Company profile overview
History
Major Business
Organization
Board of Directors
Committee
Major Internal Policies
Financials
Monthly Revenues
Financial Reports
Shareholder Services
Shareholders' Meeting
Dividend History
List of Major Shareholders
Stakeholder's Corner
Sustainability
首頁
關於數字
數字科技簡介
隱私權聲明
網站公告
投資者專區
公司治理
公司基本資料
公司沿革
組織架構
董事會
委員會
重要內規
公司治理運作情形
資通安全風險管理架構
智慧財產管理計畫
財務資訊
月營收
歷年財報
股東專區
股東會
股東會全程影音
歷年股利
主要股東名單
其他事項
利害關係人專區
投資人問與答
媒體報導
上櫃花絮
榮譽事蹟
2025年
2025年 外資精選台灣100強
2024年
2024年 績優營業人
2022年
2022年 亞洲最佳企業雇主獎
2022年 iF Design Award
2020年
2020年 電子發票績優營業人
2020年 北市地政局不動產交易安全
2019年
2019年 最受歡迎應用程式
2019年 最具潛力應用程式
2019年 就業服務機構評鑑 A 等
2019年 北市地政局維護網路安全
2019年 亞洲最受信賴公司獎
2018年
2018年 第15屆 國家玉山獎
2018年 台灣服務業大評鑑 銅牌
2018年 Google、Apple APP雙冠王
2018年 Google Play 推薦精選APP
2018年 Google Play 推薦精選APP
2017年
2017年 台灣服務業大評鑑 銅牌
2016年
2016年 台灣服務業大評鑑 銅牌
2016年 Google熱門臺灣品牌
2016年 數位時代台灣網路100強
2016年 BS 10012 個資認證
2015年
2015年 第12屆 國家品牌玉山獎
2015年 富比士亞洲中小企業200強
2015年 台灣服務業大評鑑 銀牌
2015年 2014企業排名TOP5000
2015年 數位時代台灣網路100強
2014年
2014年 台灣服務業大評鑑 銅牌
2014年 亞太高科技高成長 500 強
2014年 2013企業排名TOP5000
2014年 數位時代台灣網路100強
2013年
2013年 第10屆 國家品牌玉山獎
2013年 2013企業排名TOP5000
2013年 數位時代台灣網路100強
2012年
2012年 第9屆 國家品牌玉山獎
2012年 第12屆 經濟部金網獎
2012年 Google Advertiser Award
2011年
2011年 數位時代台灣網路100強
旗下業務
591 房屋交易
8891 汽車交易
518 熊班
8591 寶物交易
100 室內設計
出任務
找師傅
小雞上工
媒體報導
媒體報導列表
第三方支付新聞
永續發展
永續發展推動成果
永續報告書
永續成果
友善職場
能源管理計畫與環境管理制度
社會公益
2024年 累積捐款
2023年 累積捐款
2022年 累積捐款
2021年 累積捐款
2020年 社會公益
2019年 累積捐款
2018年 累積捐款
2017年 累積捐款
2016年 累積捐款
2015年 累積捐款
2014年 累積捐款
2013年 累積捐款
2012年 累積捐款
2011年 累積捐款
2010年 累積捐款
2009年 累積捐款
2008年 累積捐款
數字徵才
旗下平台
Our Platforms
首頁
/
投資者專區
/
公司治理
/
組織架構
公司治理
公司基本資料
公司沿革
組織架構
董事會
委員會
重要內規
公司治理運作情形
資通安全風險管理架構
智慧財產管理計畫
財務資訊
月營收
歷年財報
股東專區
股東會
股東會全程影音
歷年股利
主要股東名單
其他事項
利害關係人專區
投資人問與答
媒體報導
上櫃花絮
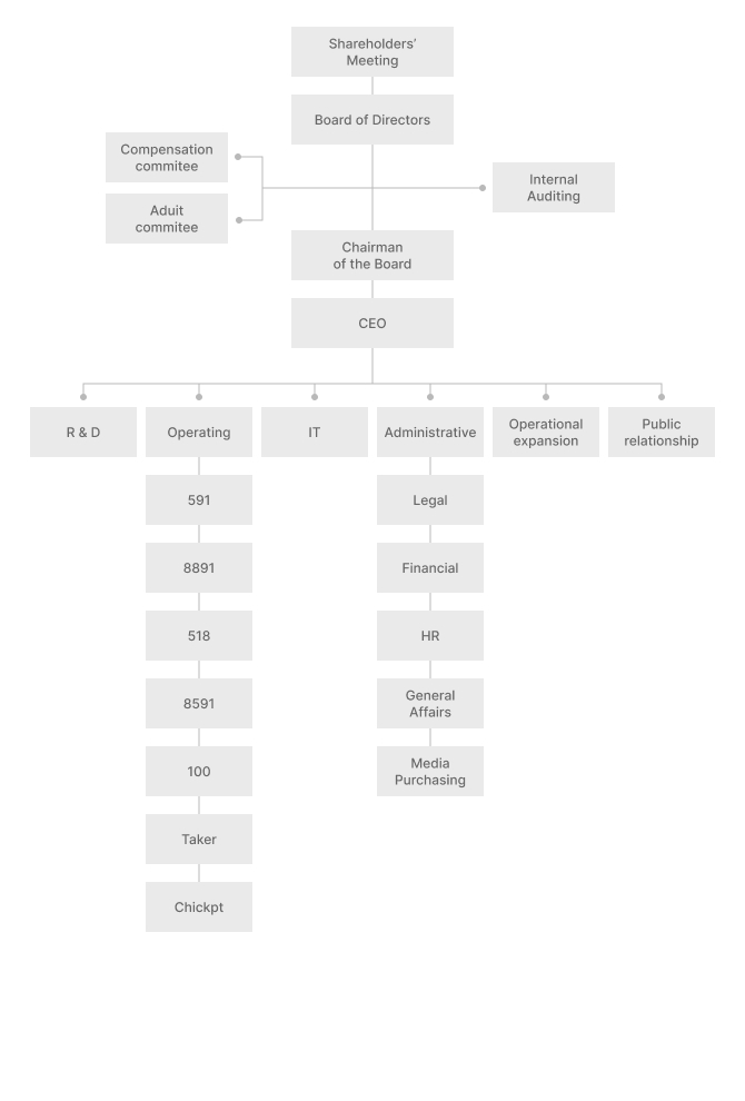
組織圖